Principes
GeoSPARQL Navigae Access
The SPARQL endpoint allows you to query structured data in RDF format from Navigae platform.Access to GeoSPARQL Navigae
Remote Access to SPARQL Endpoint
To access the SPARQL endpoint Navigae from another remote environment, the repository URL is: https://www.navigae.fr/graphdb/repositories/NavigaeThe Navigae ontology
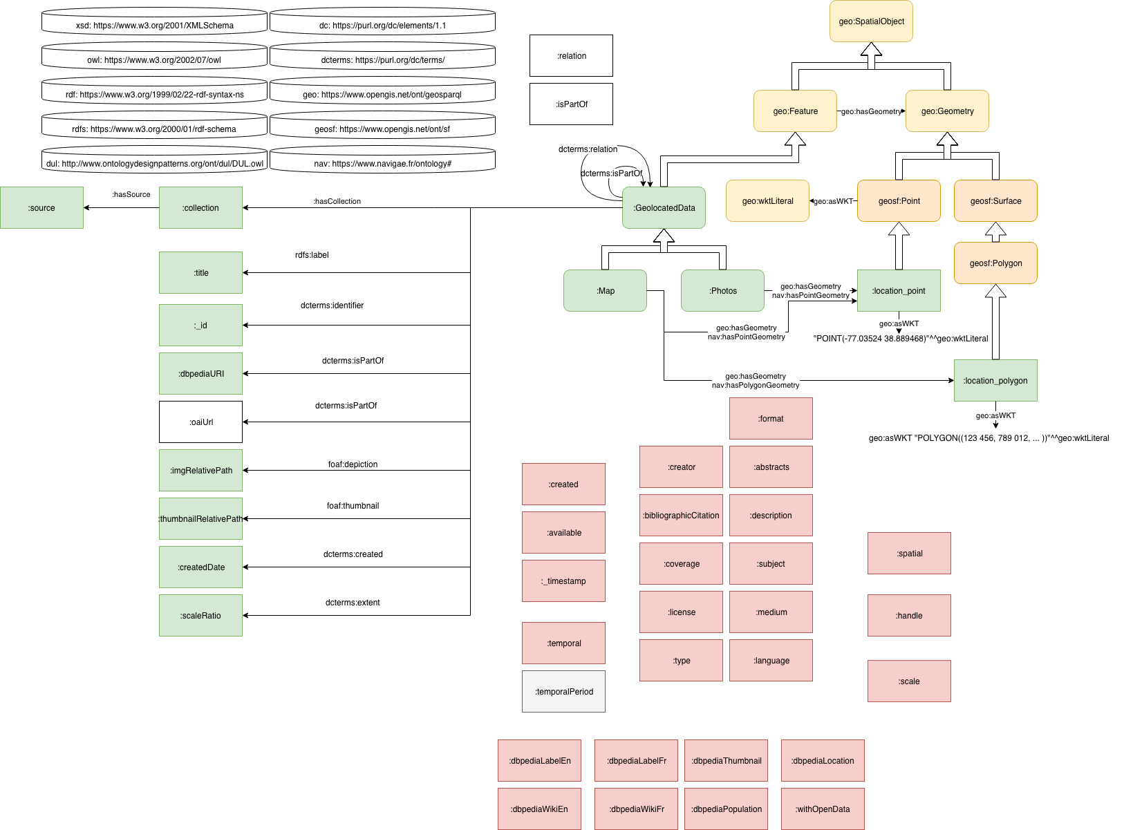
This ontology is a representation of data stored on the Navigae platform and built according to the RDF data model.
GeoSPARQL
Data model is designed on the GeoSPARQL represention
GeoSPARQL GeoSPARQL is a standard for representing and querying geospatial linked data for the Semantic Web from the Open Geospatial Consortium (OGC).
The following picture is a simplified diagram of the GeoSPARQL classes Feature and Geometry, as well as some of their properties :
GeoSPARQL GeoSPARQL is a standard for representing and querying geospatial linked data for the Semantic Web from the Open Geospatial Consortium (OGC).
The following picture is a simplified diagram of the GeoSPARQL classes Feature and Geometry, as well as some of their properties :
SPARQL requests samples
Retrieve data from Navigae
Write a simple query to put together all the maps or photographs available :
Test
Get the nearest objects
Find 3 objects the closest to the photography of identifier https://hdl.handle.net/20.500.12187/508c8f3a-b820-36ed-bc65-9a07cff4d8c6 located in 44.270778656006, -71.30451965332 :
Test
Compute points included in a predefined area
Find all the points located in an area drawn around Bamako.
Test
Compute polygons included in a predefined area
Find all the polygons located in an area drawn around Bamako.
Test
Construct a calculated area based on geolocation
Compute the minimum bounding box minimale between this Atlas of The Reunion and this photo of the Plain of Imbo (Burundi) :
Test
Detect overlap areas
Identify all items that overlap the Antoquia department map from Colombia :
Test
Detect distinct areas
Identify two geometric objects covering the same area without overlapping :
Test

